AI-Driven System for Post-Disaster Agricultural Damage Assessment

Enhancing Disaster Resilience in Nepal's Agriculture Sector through Integrated Satellite, UAV, and AI Technologies

A collaboration between FAO and NAAMII to build national capacity for disaster assessment and response.

National Level Field Training

November 19-20, 2025

Comprehensive 2-day training program focused on building national and local capacity for UAV operations, AI/ML model development, and post-disaster crop damage mapping. This hands-on training transfers technical knowledge and operational skills to government and academic institutions.

Target Participants (~40 people)

Government Agencies
MoALD, DoA, Survey Department, NDRRMA representatives
Research & Academia
Universities, agricultural research centers, technical institutes
Development Partners
FAO, INGO/NGO technical partners, private sector
Field Practitioners
Farming communities, field implementers, local technicians

Training Schedule

Day 1 – Setting the Stage: Kick-off & Orientation Workshop
10:00 – 11:00
Opening & Orientation
Project workflow overview, participant introductions, objectives
FAO/NAAMII
11:00 – 11:30
Keynote Address
Opening remarks from FAO representative
FAO
12:30 – 2:30
UAV Safety & Field Protocols
Drone operations, flight planning, data collection procedures
NAXA
Day 2 – UAV Data Processing, AI Model Building & Flood Mapping
10:00 – 10:25
Opening Speech
Day 2 opening by MoALD representative
MoALD
10:25 – 11:00
Drone Operation Demo
Live data collection demonstration
NAXA
11:00 – 11:30
Data Pre-Processing
Imagery organization, coordinate systems, metadata workflows
NAXA
12:00 – 1:30
Orthophoto + DSM Generation
Hands-on creation using Koshi UAV datasets in Pix4D
NAXA/NAAMII
1:30 – 2:30
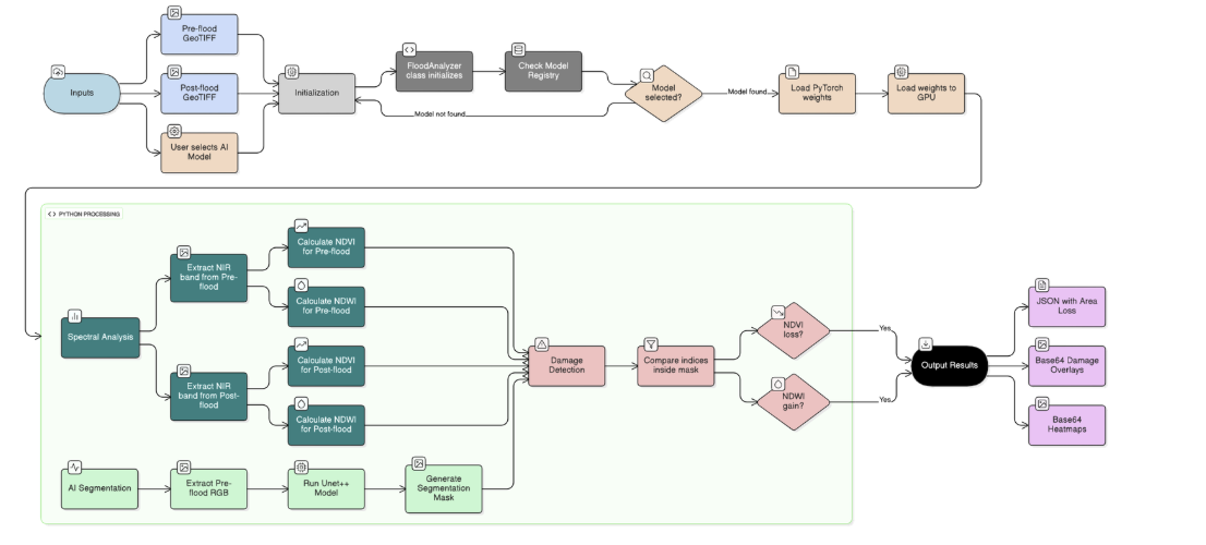
Model Training Overview
Flood-mapping AI models, dataset preparation, labeling
NAAMII
2:30 – 3:30
Hands-On Damage Mapping
Train and evaluate models, visualize flood extent and crop damage
NAAMII

National Co-design Workshop

November 21, 2025

Stakeholder engagement workshop to present the AI-driven system, demonstrate capabilities, and gather feedback for scale-up planning. The workshop brings together government agencies, donors, and technical partners to co-design the future of disaster-resilient agriculture in Nepal.

Workshop Agenda

9:30 – 10:30
Registration
Hi Tea and Registration
10:30 – 11:00
Opening & Orientation
Opening Remarks; overview of project workflow; participant introductions and objectives
NAAMII
11:00 – 11:20
Keynote Speaker
Opening Remarks from the representative of FAO
FAO-NP
11:20 – 11:50
Project Overview
AI Driven System for Post-Disaster Agricultural Damage Assessment
FAO-NP
11:50 – 12:10
Drone Demonstration
Flying drone and capturing field imagery
NAXA/NAAMII
12:10 – 12:30
Live Demo
End-to-End Project component demonstration (Dashboard, Cloud AI, ML)
NAAMII
1:30 – 1:50
National Perspective on Disaster & Tech
Presentation by NDRRMA representative on AI and Disaster context
NDRRMA
1:50 – 2:10
Agriculture, Food Security & Disaster
Presentation by MoALD representative
MoALD
2:10 – 2:30
Agriculture Disaster in Madhesh Province
Provincial perspective on disaster impact
MoLMAC Madhesh
2:50 – 3:10
Donor's Perspective
AI, Drones and geospatial technologies in development
INGO
3:10 – 3:50
Stakeholder Feedback
Scale up plan & future integration with other disaster platforms
NAAMII

Participating Organizations

Government agencies, research institutions, and development partners who participated in the training and workshop

Invitees

Ministry of Agriculture and Livestock Development (MoALD)
Mahananda Joshi
Information Officer
Department of Agriculture (DoA)
Tilak Raj Chaulagain
Information Officer
Department of Survey
Tank Prasad Dahal
Information Officer
National Disaster Risk Reduction and Management Authority (NDRRMA)
Amrit Shrestha
Under secretary (Technical)
NAXA (Geovation)
Anupama Aryal
Program Officer
Institute of Agriculture and Animal Science (IAAS)
Puspa Raj Paudel
Asst. Dean Academics
Institute of Himalayan Risk Reduction (IHHR)
Suraj Gautam
Executive Director
Geovation Nepal
Kumar Paudel
Executive Director
Kathmandu University, Department of Geomatics
Subash Ghimire, PhD
Department Head
ICIMOD
Bhupesh Adhikari
Climate Action Lead
CAAN
Gyanendra Bhul
Representative
Climate Risk and Resilience Lab (CRR Lab)
Binod Parajuli
Co-founder
Mercy Corps
Suraj Sigdel
Representative
Institute of Engineering - Aerospace Department
Sudip Bhattarai
HoD

Attendees

Ministry of Agriculture and Livestock Development (MoALD)
Department of Agriculture (DoA)
Department of Survey
National Disaster Risk Reduction and Management Authority (NDRRMA)
NAXA (Geovation)
Institute of Agriculture and Animal Science (IAAS)
Institute of Himalayan Risk Reduction (IHHR)
Geovation Nepal
Kathmandu University, Department of Geomatics
ICIMOD
CAAN
Climate Risk and Resilience Lab (CRR Lab)
Mercy Corps
Institute of Engineering - Aerospace Department

Expected Outcomes

  • Enhanced national and local capacity in UAV, AI/ML, and data-driven crop damage assessment
  • Operational prototype platform integrating drone, satellite, and field data for decision support
  • Strengthened collaboration among government, FAO, NGOs, and academic partners for disaster-resilient agriculture
  • Increased awareness and adoption of AI-based tools for post-disaster assessment and planning
  • Sustainable local capacity through train-the-trainer approach and knowledge transfer
  • Enhanced preparedness and recovery efforts in flood-affected and high-risk agricultural regions